تجاوز إلى المحتوى الرئيسي
شركاء في صناعة المستقبل
الصفحة الرئيسية
الدخول
اتصل بنا
وظائف
استمارة البحث
بحث
العربية
English
عن المجلس
النشأة والتأسيس
الرؤيا، الرسالة، القيم
مهام المجلس
الخطة والأهداف الإستراتيجية
الهيكل التنظيمي للأمانة العامة
مهام الوحدات
وحدة إدارة البرامج
وحدة الدراسات والسياسات
وحدة الشؤون الإدارية والمالية
شعبة العلاقات العامة والاتصال
الشركاء
الجهات الدولية
الجهات الوطنية
الإصدارات
البرامج
برنامج السكان والتنمية
برنامج الصحة الانجابية
المركز الإعلامي
الأخبار
قائمة الأيام العالمية
معرض الصور
معرض الفيديو
مواقع مفيدة
العطاءات
عطاءات
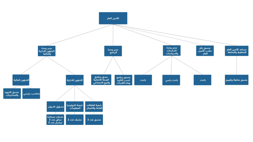
الهيكل التنظيمي للأمانة العامة للمجلس الاعلى للسكان
الهيكل التنظيمي للأمانة العامة للمجلس الاعلى للسكان
عن المجلس
النشأة والتأسيس
الرؤيا، الرسالة، القيم
الخطة والأهداف الإستراتيجية للمجلس
الهيكل التنظيمي للأمانة العامة للمجلس الاعلى للسكان
مهام المجلس
مهام الوحدات
وحدة إدارة البرامج
وحدة الدراسات والسياسات
وحدة الشؤون الإدارية والمالية
شعبة الإعلام والاتصال
الشركاء
الجهات الدولية
الجهات الوطنية
الهيكل التنظيمي للأمانة العامة للمجلس